Blutkrebsforschung durch innovative Zellmodelle verbessern
Wissenschaftler des Leibniz-Instituts DSMZ stellen international 100 Zelllinien für die Leukämie-Lymphom-Forschung zur Verfügung
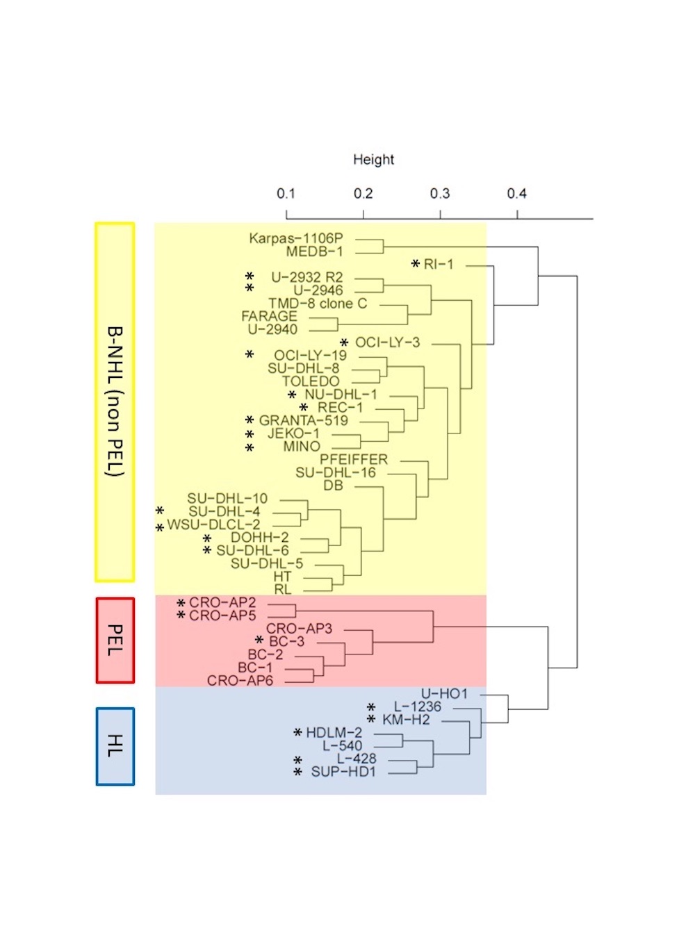
(Braunschweig – 28. Juni 2019): Wissenschaftler vom Leibniz-Institut DSMZ-Deutsche Sammlung von Mikroorganismen und Zellkulturen haben ein Sortiment von 100 herausragend charakterisierten Krebs-Zelllinien, inklusive T-Zell-, B-Zell- und myeloischer Malignome, zusammengestellt, das die Entwicklung von gezielten Krebstherapien für die „Personalisierte Medizin“ unterstützt. Wie das Team um den Biologen Dr. Hilmar Quentmeier aus der von Prof. Dr. med. Hans G. Drexler geleiteten Abteilung für Menschliche und Tierische Zelllinienkulturen der DSMZ in seiner Publikation in der renommierten wissenschaftlichen Fachzeitschrift Scientific Reports berichtet, umfasst das sogenannte LL-100 Panel insgesamt 22 Tumor-Entitäten von menschlichen Leukämien und Lymphomen. „Das Besondere am LL-100 Panel ist, dass alle Krebs-Zelllinien eindeutig authentifiziert und dem richtigen Gewebe zugeordnet wurden. Hinzu kommt, dass von allen 100 Krebs-Zelllinien neben Sequenzinformationen auch andere Metadaten vorliegen, die Krebsforschern weltweit frei zugänglich sind“, betont Dr. Quentmeier die Einzigartigkeit des LL-100 Panels des Leibniz-Instituts DSMZ.
Seit vielen Jahren werden immortalisierte Zelllinien als Modellsysteme für die Krebsforschung eingesetzt. Zelllinien-Modelle wurden für die Grundlagenforschung und Medikamentenentwicklung genutzt, deckten bisher aber nicht das gesamte Spektrum der Leukämie und der Lymphome ab. Das neue LL-100 Panel steht Wissenschaftlern über das Leibniz-Institut DSMZ (www.dsmz.de) zur Verfügung. Der Forschungsschwerpunkt der Abteilung Menschliche und Tierische Zelllinien an der DSMZ liegt bei der Nutzung von Zelllinien in der Hämatologie, der Erforschung der Ursachen von Krebserkrankungen und der Weiterentwicklung der Zellkulturtechnik. Doktor Hilmar Quentmeier leitet die Arbeitsgruppe Immunologie und forscht seit vielen Jahren unter anderem an der genetischen Heterogenität von Tumoren.
Originalpublikation
The LL-100 panel: 100 cell lines for blood cancer studies. Quentmeier H, Pommerenke C, Dirks WG, Eberth S, Koeppel M, MacLeod RAF, Nagel S, Steube K, Uphoff CC, Drexler HG. Sci Rep. 2019 Jun 3;9(1):8218. doi: 10.1038/s41598-019-44491
DSMZ-Pressekontakt:
Sven-David Müller, Pressesprecher des Leibniz-Instituts DSMZ-Deutsche Sammlung von Mikro-organismen und Zellkulturen GmbH
Tel.: 0531/2616-300
sven.david.mueller@dsmz.de
Über das Leibniz-Institut DSMZ
Das Leibniz-Institut DSMZ – Deutsche Sammlung von Mikroorganismen und Zellkulturen GmbH ist die weltweit vielfältigste Sammlung für biologische Ressourcen (Bakterien, Archaea, Protisten, Hefen, Pilze, Bakteriophagen, Pflanzenviren, genomische bakterielle DNA sowie menschliche und tierische Zellkulturen). An der DSMZ werden Mikroorganismen sowie Zellkulturen gesammelt, erforscht und archiviert. Als Einrichtung der Leibniz-Gemeinschaft ist die DSMZ mit ihren umfangreichen wissenschaftlichen Services und biologischen Ressourcen seit 1969 globaler Partner für Forschung, Wissenschaft und Industrie. Die DSMZ ist als gemeinnützig anerkannt, die erste registrierte Sammlung Europas (Verordnung (EU) Nr. 511/2014) und nach Qualitätsstandard ISO 9001:2015 zertifiziert. Als Patenthinterlegungsstelle bietet sie die bundesweit einzige Möglichkeit, biologisches Material nach den Anforderungen des Budapester Vertrags zu hinterlegen. Neben dem wissenschaftlichen Service bildet die Forschung das zweite Standbein der DSMZ. Das Institut mit Sitz auf dem Science Campus Braunschweig-Süd beherbergt mehr als 69.701 Kulturen sowie Biomaterialien und hat 198 Mitarbeiter. www.dsmz.de
Über die Leibniz-Gemeinschaft
Die Leibniz-Gemeinschaft verbindet 95 selbständige Forschungseinrichtungen. Ihre Ausrichtung reicht von den Natur-, Ingenieur- und Umweltwissenschaften über die Wirtschafts-, Raum- und Sozialwissenschaften bis zu den Geisteswissenschaften. Leibniz-Institute widmen sich gesellschaftlich, ökonomisch und ökologisch relevanten Fragen. Sie betreiben erkenntnis- und anwendungsorientierte Forschung, auch in den übergreifenden Leibniz-Forschungsverbünden, sind oder unterhalten wissenschaftliche Infrastrukturen und bieten forschungsbasierte Dienstleistungen an. Die Leibniz-Gemeinschaft setzt Schwerpunkte im Wissenstransfer, vor allem mit den Leibniz-Forschungsmuseen. Sie berät und informiert Politik, Wissenschaft, Wirtschaft und Öffentlichkeit. Leibniz-Einrichtungen pflegen enge Kooperationen mit den Hochschulen - u.a. in Form der Leibniz-WissenschaftsCampi, mit der Industrie und anderen Partnern im In- und Ausland. Sie unterliegen einem transparenten und unabhängigen Begutachtungsverfahren. Aufgrund ihrer gesamtstaatlichen Bedeutung fördern Bund und Länder die Institute der Leibniz-Gemeinschaft gemeinsam. Die Leibniz-Institute beschäftigen rund 20.000 Personen, darunter 10.000 Wissenschaftlerinnen und Wissenschaftler. Der Gesamtetat der Institute liegt bei mehr als 1,9 Milliarden Euro. www.leibniz-gemeinschaft.de
Originalpublikation:
The LL-100 panel: 100 cell lines for blood cancer studies. Quentmeier H, Pommerenke C, Dirks WG, Eberth S, Koeppel M, MacLeod RAF, Nagel S, Steube K, Uphoff CC, Drexler HG. Sci Rep. 2019 Jun 3;9(1):8218. doi: 10.1038/s41598-019-44491
Die semantisch ähnlichsten Pressemitteilungen im idw