Fraunhofer SCAI bietet Orientierung in der Flut von Forschungsdaten und Wissen zu SARS-CoV-2
Mit der neuen Website »covid19-knowledgespace.de« eröffnet Fraunhofer SCAI – gemeinsam mit Fraunhofer IME, Fraunhofer IAIS, dem Informationszentrum Lebenswissenschaften ZBMED und weiteren Forschungspartnern – einen neuartigen Wissensraum mit Analysewerkzeugen und Informationen zu COVID-19. Zentrale Dienste und Angebote sind der Biomedical Knowledge Miner »BiK>Mi«, die Knowledge-Discovery-Software »SCAIView«, ein Ursache-Wirkungsmodell zu SARS-CoV-2 und eine eigens erstellte Terminologie zu COVID-19.
SANKT AUGUSTIN. Weltweit hat die wissenschaftliche Gemeinschaft den Kampf gegen SARS-CoV-2 aufgenommen. Das zeigt sich auch an den sprunghaft gestiegenen Zahlen wissenschaftlicher Publikationen in den Lebenswissenschaften. Über 2000 neue Publikationen pro Woche erschienen Ende April im Umfeld von COVID-19. Die darin enthaltenen Informationen können entscheidende Hinweise auf neue Wirkstoffe für Medikamente und Wirkungszusammenhänge enthalten – sofern es gelingt, den Überblick zu behalten. Dazu hat Fraunhofer SCAI die neue Website »covid19-knowledgespace.de« aufgesetzt.
Gemeinsam mit Fraunhofer IME, Fraunhofer IAIS, der ZBMED und weiteren Forschungspartnern ist es gelungen, der Forschungscommunity eine einzigartige Sammlung von Analysetools und Datenquellen bereit zu stellen. Zentrale Angebote sind der Biomedical Knowledge Miner BiK>Mi und eine Suche mit dem Knowledge-Discovery-Service SCAIView in der Forschungsliteratur zu COVID-19.
»Wir können auf eine langjährige Erfahrung zurückgreifen, um wissenschaftliche Daten und Wissen in einem Indikationsgebiet zu strukturieren und zu kuratieren, allerdings mit Schwerpunkt im Gebiet der Neurowissenschaften«, sagt Prof. Dr. Martin Hofmann-Apitius, Leiter der Abteilung Bioinformatik bei Fraunhofer SCAI. Seit die Corona-Pandemie die Welt in Atem hält, haben Hofmann-Apitius und sein Team die in zahlreichen Förderprojekten entwickelten Werkzeuge und Methoden auf Publikationen zum Thema COVID-19 angewandt. Das Ergebnis ist die neue Website, die zeigt, welche neuen Möglichkeiten eine translationale, rechnergestützte Biomedizin eröffnet.
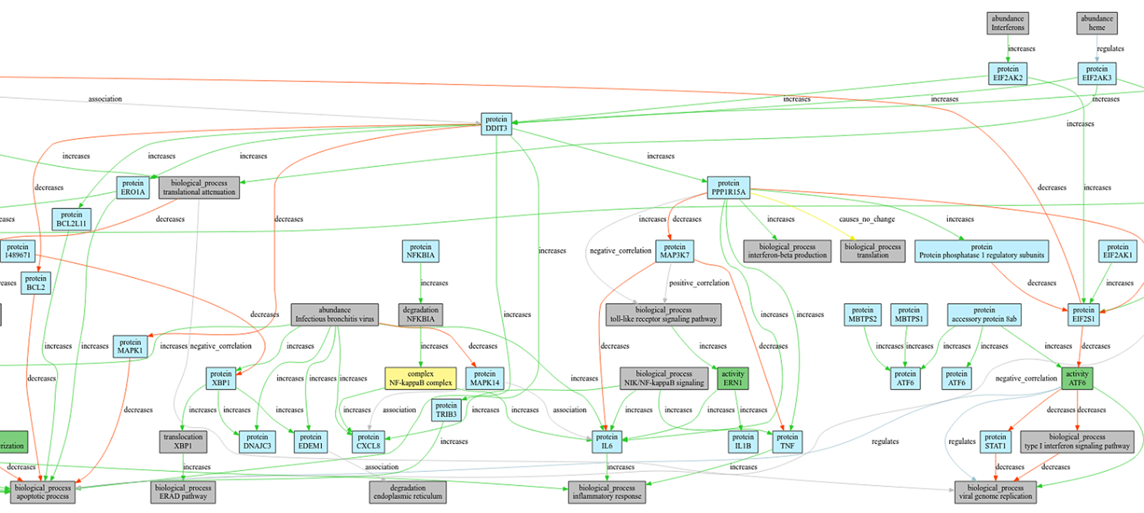
Unterstützung erhielten die Arbeiten am COVID-19-Knowledge-Space auch vom Spin-off-Unternehmen des Instituts, der »Causality BioModels« in Cochin, Indien. Die im vergangenen Jahr gegründete Firma erstellte mit dem COVID-19-Wissensgraph ein umfassendes Ursache-Wirkungs-Netzwerk, das auf der Grundlage wissenschaftlicher Literatur über das neue Coronavirus erstellt wurde und einen umfassenden Überblick über die Pathophysiologie des Virus ermöglicht.
Wissenschaftlicher Ansprechpartner:
Prof. Dr. Martin Hofmann-Apitius
Abteilungsleiter Bioinformatik
Fraunhofer-Institut für Algorithmen und Wissenschaftliches Rechnen SCAI
53754 Sankt Augustin
E-Mail: martin.hofmann-apitius@scai.fraunhofer.de
Weitere Informationen:
https://www.scai.fraunhofer.de/bio
Die semantisch ähnlichsten Pressemitteilungen im idw
