Projekt Applikationszentrum V/AR plädiert für digitale Prozessketten im Design
Fellbach, 18.08.2020 – Das Virtual Dimension Center (VDC) Fellbach stellt seinen Bericht „Hybrid Design Journey“ des Projekts Applikationszentrum V/AR vor. Dieser ist ein Plädoyer für mehr Digitalisierung in Styling und Design.
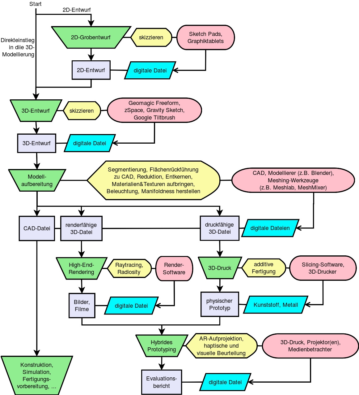
Designprozesse sind heute durch eine Vielzahl eingesetzter Verfahren gekennzeichnet, zu denen häufig auch das Skizzieren auf Papier, der Modellbau oder die Modellierung mit Tonmasse - dem Clay - zählen. Erste Skizzen werden teils auf Papier erstellt und dann digitalisiert, um sie in der Folge mit Sketching-Werkzeugen am PC weiterbearbeiten zu können. Auch Clay-Modelle müssen mit 3D-Scannern erfasst und in den Rechner rückgeführt werden, um sie dort weiter zu verarbeiten, etwa zur Generierung hochwertiger Flächen, für die Abstimmung mit anderen konstruktiven Gewerken, für die Variantenentwicklung, für die Simulation oder um sie schlicht digital teilen und versenden zu können. Das Arbeiten mit digitalen und physischen Arbeitswerkzeugen führt damit zu einer Reihe von Medienbrüchen, die Zeitverlust und Arbeitsaufwand bedeuten.
Zielsetzung des Arbeitsberichts war es, Virtual Reality (VR) und Augmented Reality (AR) als narrative Elemente im Designprozess zu diskutieren. Die Vision ist ein virtueller, weitestgehend digital erstellter Prototyp, der schnell und kostengünstig aufgebaut ist und per Mausklick in die ganze Welt versendet werden kann. Dazu wurden bestehende Designprozesse analysiert und Schwachstellen identifiziert. Nach einer technologischen Umschau zu anwendbaren V/AR-Technologien wurden neue Ansätze für deren Verwendung im Designprozess herausgearbeitet. Interessant erschienen in diesem Zusammenhang digitale Sketchpads, die es teils auch als Virtual-Reality-Variante gibt (mit Headtracking, Stereovisualisierung und räumlicher Interaktion), Freiformflächenmodellierer (3D-Sketching-Werkzeuge), teils sogar mit haptischer Rückkopplung und immersive Modellierungssysteme zur Verwendung mit Head-Mounted Displays (wie Tilt Brush von Google). Wenn für den Designer die Arbeit mit dem physischen Objekt und dessen Haptik relevant sind, lassen sich diese digitalen 3D-Modelle ausdrucken.
Damit stellte sich projektionsbasierte Augmented Reality auf 3D-Drucke als interessante Brückentechnologie dar, da diese Kombination sowohl die Physis eine Objekts, seine Haptik (in gewissen Grenzen) bietet, als auch die Vorteile digitaler Darstellung.
Interessant kann dieser Ansatz besonders in folgenden acht Anwendungsfällen werden: (1) Darstellung von Spiegel-, Glanz-, Lichteffekten, (2) Darstellung verschiedener Farb-Material-Konfigurationen, (3) Darstellung noch nicht realisierter Anbauten, (4) Unterstreichung charakteristischer Linien und Konturen, (5) Blick durch Glas auf innere Strukturen, (6) Darstellung dynamischer Inhalte, (7) Interaktion mit Modell und (8) Usability-Studien im geometrischem Kontext.
Der Ansatz projektionsbasierter Augmented Reality ist nicht komplett neu, aber bislang für Design-Anwendungen kaum betrachtet. Damit ergeben sich eine Reihe von Entwicklungsfragestellungen, die das VDC in seinem Bericht ebenfalls aufgeworfen hat: interessant wäre es beispielsweise sicherlich, mit dem 3D-Druck direkt interagieren zu können - doch welche Technologien werden uns dafür weiterhelfen? Diese und weitere Fragestellungen wird das VDC in seinen aktuellen Arbeiten angehen.
Der gesamte Bericht #5 Narrative Applikationen: Hybrid Design Journey ist hier zu finden: www.vdc-fellbach.de/wissen/fachinformationen/studien-analysen/
Die vorgestellten Arbeiten entstanden im Rahmen des Projekts „Applikationszentrum V/AR“, welches durch das Ministerium für Wirtschaft, Arbeit und Wohnungsbau Baden-Württemberg gefördert wird.
Originalpublikation:
DOI: 10.6084/m9.figshare.12821351
Die semantisch ähnlichsten Pressemitteilungen im idw
