Auszeichnung für internationale Studie zu Blutmarkern: Neuer Ansatz für künftige Diagnostik
Eine internationale Forschungsarbeit zur medizinischen Bedeutung sogenannter extrazellulärer Vesikel (EVs) im Blut wurde von der Universität Ljubljana als eine der „Outstanding Research Achievements of 2025“ ausgezeichnet. An der Studie waren auch Forschende der Medizinischen Fakultät der Universität Duisburg-Essen am Institut für Transfusionsmedizin der Universitätsmedizin Essen maßgeblich beteiligt.
Extrazelluläre Vesikel sind winzige, von Zellen abgegebene Partikel, die im Blut und anderen Körperflüssigkeiten vorkommen. Sie enthalten Informationen über ihren Ursprungsort im Körper und gelten daher als vielversprechende Grundlage für neue, nicht-invasive Diagnoseverfahren, beispielsweise bei Krebs oder neurologischen Erkrankungen. Bisher fehlten jedoch verlässliche Vergleichsdaten aus gesunden Erwachsenen.
In der nun ausgezeichneten Studie wurden erstmals Blutproben von 200 gesunden erwachsenen Blutspender:innen systematisch und quantitativ untersucht. Dabei konnten die Forschenden zeigen, aus welchen Zelltypen die EVs stammen und wie stark ihre Konzentrationen zwischen einzelnen Personen variieren. Zudem wurde analysiert, wie Faktoren wie Geschlecht, Alter, menopausaler Status oder Rauchen bestimmte EV-Gruppen beeinflussen.
Ein wesentlicher Teil der experimentellen Arbeit wurde in Essen durchgeführt. Die Blutproben wurden von den Kolleg:innen in Ljubljana erhoben; ein Teil dieser Proben wurde anschließend an unser an das Institut für Transfusionsmedizin übermittelt. Dr. Tobias Tertel analysierte diese Proben mithilfe hochauflösender bildgebender Durchflusszytometrie. Dabei kamen 25 speziell validierte Antikörper zum Einsatz, die zuvor gezielt für die Analyse einzelner extrazellulärer Vesikel qualifiziert worden waren. Die so gewonnenen Daten bilden einen zentralen Bestandteil der Studie.
„Unsere Messungen liefern die Grundlage dafür, extrazelluläre Vesikel im Blut überhaupt zuverlässig vergleichen zu können“, erklärt Dr. Tobias Tertel. „Ohne diese systematische Charakterisierung wäre eine spätere diagnostische Nutzung kaum möglich.“
Die umfangreichen Datensätze wurden anschließend von den Kolleginnen in Ljubljana mit klinischen Daten der Spender:innen verknüpft und durch weitere Methoden ergänzt.
„Die Auszeichnung unterstreicht den Wert unserer engen Zusammenarbeit“, so Prof. Dr. Bernd Giebel, Ko-Autor der Studie. „Gemeinsam konnten wir Referenzdaten liefern, auf die zukünftige medizinische Studien aufbauen können.“
„Mit dieser Arbeit legen wir ein wichtiges Fundament für die Nutzung von Blut-EVs als diagnostisches Werkzeug“, ergänzt Dr. Metka Lenassi von der Universität Ljubljana. „Gerade für die Früherkennung und Verlaufskontrolle von Erkrankungen ist das ein großer Schritt.“
Die Studie wurde im renommierten Fachjournal Journal of Extracellular Vesicles veröffentlicht und liefert erstmals eine umfassende Referenz für extrazelluläre Vesikel im Blut gesunder Erwachsener - eine entscheidende Voraussetzung für ihre zukünftige Anwendung in der personalisierten Medizin.
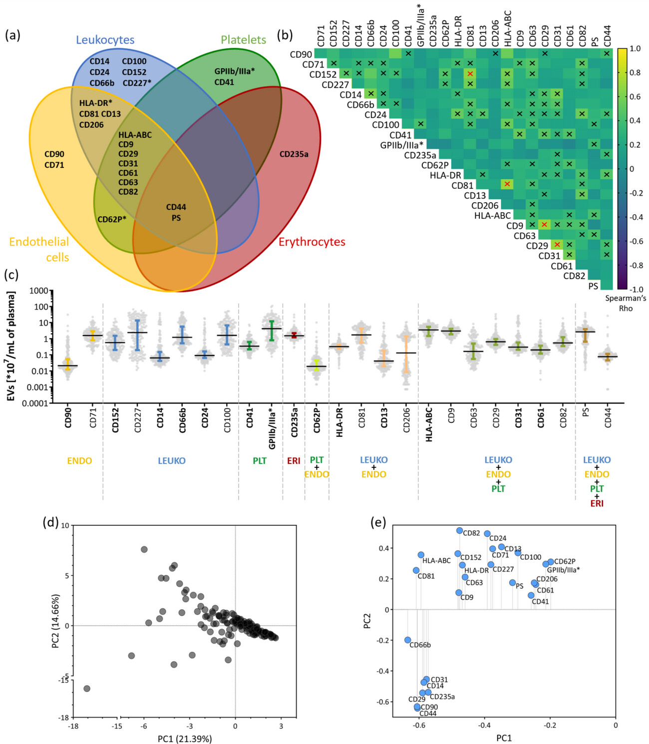
Bildunterschrift: Blick in das Blut: Die Grafik zeigt die Ergebnisse der bildgebenden Durchflusszytometrie an 200 gesunden Personen. Im mittleren Teil (b) steht jeder graue Punkt für die Messung eines einzelnen Spenders. Die Darstellung verdeutlicht die natürliche Variabilität der Vesikel-Konzentrationen zwischen den Menschen und zeigt farblich markiert, von welchen Blutzellen (z.B. Thrombozyten, Leukozyten) die Vesikel potenziell stammen
Wissenschaftlicher Ansprechpartner:
Prof. Dr. Bernd Giebel
Originalpublikation:
Link zur Originalveröffentlichung:
Comprehensive Phenotyping of Extracellular Vesicles in Plasma of Healthy Humans - Insights Into Cellular Origin and Biological Variation
Link zur Pressemeldung der Universität Ljubljana:
https://www.uni-lj.si/novice/2025-12-08-univerza-v-ljubljani-razglasila-najodlicnejse-raziskovalne-dosezke-v-letu-2025
Weitere Informationen:
https://www.uni-due.de/med/meldung.php?id=1874
Ähnliche Pressemitteilungen im idw